卡车之家 来卡车之家App
及时获取
最新卡车资讯
你好, 网站地图
卡车之家,商用车互动服务平台 全国
选择地区
全国 北京 河北 江苏 浙江 山东 河南 广东 上海 四川 重庆 山西
扫码下载APP

微信扫一扫下载详情

关注微信

微信扫一扫关注详情

轻卡 重卡 微车 牵引车 载货车 自卸车 皮卡 挂车 专用车 总成/配件 电动车
卡车之家
您的当前位置:首页 > 政策法规 > 道路交通政策

五部门再次点名蓝牌轻卡!但这次是好事

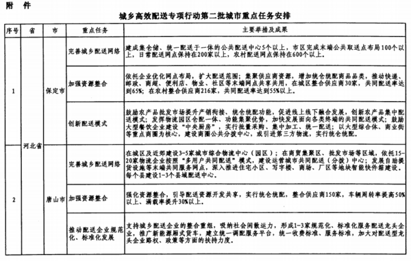
【卡车之家 原创】近日,商务部等5部门联合印发《关于继续推进城乡高效配送专项行动有关工作的通知》,明确了城乡高效配送专项行动第二批10个城市(保定、唐山、通化、南昌、济南、临沂、郑州、洛阳、泸州、遂宁)的专项行动目标、任务和具体举措,进一步提升了专项行动的针对性和有效性。

五部门再次点名蓝牌轻卡!但这次是好事

通知要求,各地要进一步强化城乡配送工作协调机制;要进一步强化城乡高效配送专项行动的城市主体责任,重点在推进物流配送车辆标准化、促进农产品上行和城乡双向流通等方面加强探索创新。

从通知来看,推进城乡物流高效配送,重点在推进物流配送车辆标准化,特别是组建以4.2米货车和新能源货车为重点的配送车辆队伍的建设,并为城乡配送提供运力支持。

城乡高效配送专项行动第二批城市重点任务安排:

五部门再次点名蓝牌轻卡!但这次是好事

五部门再次点名蓝牌轻卡!但这次是好事

五部门再次点名蓝牌轻卡!但这次是好事

五部门再次点名蓝牌轻卡!但这次是好事

五部门再次点名蓝牌轻卡!但这次是好事

●  编后语

从以上通知来看,4.2米货车将在城配方面发力,新能源车辆也将迎来新的市场机遇。瞅准政策趋势,如果有跑城配的卡友,可以提前考察新的车辆以应对即将到来的政策红利。(文/高李敏 图/中国人民政府网)

文章标签:
条网友评论

下一篇

特别提醒 内蒙古报告1例疑似腺鼠疫病例

卡友们请注意,内蒙古巴彦淖尔报告1例疑似腺鼠疫病例,因鼠疫疫情存在人间传播的风险,请路过该地区的卡友做好防控措施.2020年7月4日,乌拉特中旗人民... 2020年07月06日
我要评论 意见反馈