卡车之家 来卡车之家App
及时获取
最新卡车资讯
你好, 网站地图
卡车之家,商用车互动服务平台 全国
选择地区
全国 北京 河北 江苏 浙江 山东 河南 广东 上海 四川 重庆 山西
扫码下载APP

微信扫一扫下载详情

关注微信

微信扫一扫关注详情

轻卡 重卡 微车 牵引车 载货车 自卸车 皮卡 挂车 专用车 总成/配件 电动车
卡车之家
您的当前位置:首页 > 政策法规 > 道路交通政策

新一轮治超来袭 多省严查超载超限货车

【卡车之家 原创】在货运行业中,受各种因素影响,超载问题屡禁不止,不仅危害运输安全,也扰乱了货运秩序。最近一段时间,为了治理货车超载超限运输的违法行为,全国多省市展开了超载超限专项整治行动。

新一轮治超来袭 多省严查超载超限货车

北京市:启动第三批不停车治超设备

从2020年4月6日起,北京市将启用第三批公路货车超限不停车监测执法设备。同时,也公布了北京市超限超载货车卸载地址和联系电话表。

新一轮治超来袭 多省严查超载超限货车

河北省:电子抓拍超载车辆

不停车治超、电子抓拍等已经成为现场治超之外,使用比较多的治超方法。从3月10日起,河北高速交警就已经开始在在青银高速公路河北段开展交通秩序集中整治行动,以下是抓拍设备的具体位置,希望大家多注意,不要违法违章。

新一轮治超来袭 多省严查超载超限货车

江苏省:实行货运运单制度

江苏省表示:将在未来三年内基本消除高速公路超限超载现象。

为此,江苏省将开始实行货运运单制度,要求货物装载源头单位需建立货运运单档案,需要企业存成档案,以备以后核验;看另外,随车备查联需要司机随车携带,以便于在路上向交警等执法人员出示。

新一轮治超来袭 多省严查超载超限货车

其中,货运运单应载明车辆号牌、车辆道路运输证号、轴型、货物品种、车货总重、起运地、托运单位、送达地、收货单位等。并且将严格执行“一超四罚”,从源头治超。

山东省:超载车辆禁上高速

近日,山东省开展非法超限超载“百日攻坚”整治行动,要求强化超限运输,确保高速公路超限车辆不超过不超过0.5%,普通国省道超限车辆不超过2%,保护好路产路权。

新一轮治超来袭 多省严查超载超限货车

1、严厉打击无证或超范围从事道路运输经营行为、违法超限超载运输行为和道路危险货物运输违法行为;

2、严厉打击非法超限超载、非法改装、非法大件运输等违法行为;

3、严格执行高速公路入口称重监测,对货运车辆严格落实“一车一杆”通行政策,坚决杜绝非法超限超载车辆驶入高速公路。

云南省:超载货车禁入高速

2020年4月3号,云南省也发布了关于开展公路超限超载治理专项行动的通告。主要包括:

新一轮治超来袭 多省严查超载超限货车

一是通行公路的货车,应当规范装载和运营,严禁超限超载运输。

二是通行高速公路的货运车辆,必须按照交通标志标线及现场工作人员引导,有序驶入货车专用检测通道接受检测。对存在未经称重检测和经称重检测违法超限超载的货车,拒绝驶入高速公路。

新一轮治超来袭 多省严查超载超限货车

三是有经过普通公路超限检测站的货运车辆,必须按规定进站接受检测,经检测认定为违法超限超载运输的,必须卸载后方可放行,并按规定实施处罚和记分,实行“一超四罚”,按规定纳入失信名单。不按规定进站的,按违反交通标志标线实施处罚和记分。

四是违法超限超载认定标准执行《交通运输部 公安部关于治理车辆超限超载联合执法常态化制度化工作的实施意见(试行)》规定的《公路货运车辆超限超载认定标准》。

吉林省:严查非法改装和“百吨王”

从2020年4月起至6月底,吉林省交通运输厅、省公安厅将联合开展集中整治货车违法超限超载运输“春雷行动”。

新一轮治超来袭 多省严查超载超限货车

主要查处以下违法行为:

1、非法改装行为和“百吨王”车辆;

2、货车拒检、不通行高速公路专用检测车道,不听从高速公路劝返指挥、故意堵塞车道的行为;

3、恶意遮挡号牌、冲闯站卡、损坏相关设施设备等违法行为;

4、重点货运源头单位放行违法超限超载车辆出场(站)等违法行为。

其中,公路路政、道路运政、公安交管部门联合开展执法,公路管理机构负责称重和监督消除违法行为,公安交管部门依法进行罚款、记分。货运车辆尤其是“百吨王”车辆擅自非法改装的,由公安交管、交通运输部门依法处罚。

新一轮治超来袭 多省严查超载超限货车

并且将严格实施“一超四罚”,对1年内违法超限运输超过3次的货运车辆和货运车辆驾驶人、1年内违法超限运输的货运车辆超过本单位货运车辆总数10%的运输企业实施处罚,并按照《道路运输条例》的规定,对货运场所经营者实施处罚。

除此之外,对进入高速公路的货车全面实施重量检测,实现“货车必检、超限禁入”。

哈尔滨市:出台最严货车管理规定

日前,哈尔滨交警也针对货车容易出现的交通违法行为制定了《大货车“十个严禁”管理规定。

新一轮治超来袭 多省严查超载超限货车

1、严禁超载运输;

2、严禁市区内时速超过40公里,应靠右侧慢车道行驶;

3、严禁闯红灯;

4、严禁不加苫布;

5、严禁遗撒残土;

6、严禁市区内早5时至晚22时通行;

7、严禁上高架桥通行;

8、严禁遮挡、无损号牌和放大号;

9、严禁货厢加高、加宽、加大、改型;

10、严禁违反限行规定。

宁夏:超载运输最高罚3万,一次记6分

新一轮治超来袭 多省严查超载超限货车

自2020年3月1日起,《宁夏回族自治区治理货运车辆超限超载办法》开始正式实施。

该办法明确了从源头治超,要求货运源头单位按照规定进行货物装载,不得为货运车辆超标准装载配载货物;不得为无牌、无证或者证照不全的货运车辆装载配载货物;不得为非法改装、拼装的货运车辆装载配载货物;不得为超限超载货运车辆提供虚假装载证明。

另外,禁止违法超限超载货运车辆在公路上行驶,尤其是不得上高速。同时也规定对货运车辆进行超限超载检测,不得收取检测费用;对依法扣留的违法超限超载货运车辆,不得收取停车保管费用。

当然该办法也明确了超载超限运输等违法行为的法律责任:

新一轮治超来袭 多省严查超载超限货车

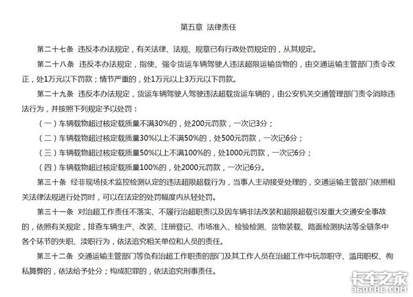
1、违反本办法规定,指使、强令货运车辆驾驶人违法超限运输货物的,由交通运输主管部门责令改正,处1万元以下罚款;情节严重的处1万元以上3万元以下罚款。

2、违反本办法规定,货运车辆驾驶人驾驶违法超载货运车辆的,由公安机关交通管理部门责令消除违法行为,并按照下列规定予以处罚:

(一)车辆载物超过核定载质量不满30%的,处200元罚款,一次记3分;

(二)车辆载物超过核定载质量30%以上不满50%的,处500元罚款,一次记6分;

(三)车辆载物超过核定载质量50%以上不满100%的,处1000元罚款,一次记6分;

(四)车辆载物超过核定载质量100%的,处2000元罚款,一次记6分

江西:超载车辆上路将被依法处罚

自2019年11月起,江西高速路政部门不断推进全省高速公路治超非现场执法工作,经动态自动称重检测的运输车辆,在通过检测区域后,安装在高速公路上的电子显示屏会用红色字体实时显示车辆牌照号及其超限相关信息,驾驶员可以实时掌握是否超限超载。

新一轮治超来袭 多省严查超载超限货车

同时,高速公路入口收费站工作人员会对超限车辆进行劝返,如收费站入口不具备掉头条件的,收费站人员将会开具告知书,指导超限车辆就近驶离高速公路。对于拒不接受收费站人员劝导,继续驶入高速公路的超限运输车辆,将被列为涉嫌违法超限运输车辆,推送给高速路政执法部门,进行非现场执法查处

编后语:

伴随着全面复工而来的是愈加严格的超载超限治理,今年各省市对于治超的力度明显加大,不只是禁止上高速,国道治超也非常严格。无论是出于安全还是避免被处罚的角度,都建议大家拒绝超载超限运输,共同努力,让运输更安全,也让行业更规范、更有秩序。(文/王雪洁)

条网友评论

下一篇

注意!N2类车型国六排放仍在7月1日执行

今天,发改委、工信部、财政部等11部门发布《关于稳定和扩大汽车消费若干措施的通知》,其中明确表示:1、轻型汽车(总质量不超过3.5吨)国六排放标准... 2020年04月29日
我要评论 意见反馈